👉 想了解更多真实延时喷剂测评,可查看: 延时喷剂测评栏目
yao品名称:
通用名称:贝伐珠单抗注射液
英文名称:Avastin (Bevacizumab Injection)
商品名称:安维汀
成份:
活性成份:贝伐珠单抗(人源化抗-VEGF单克隆抗体)
贝伐珠单抗有100mg和400mg两种规格,对应的体积分别为4ml和16ml(25mg/ml),不含防腐剂,以一次性小瓶包装。
本品中辅料的组成如下:α,α-海藻糖二水合物,磷酸二氢钠一水合物,无水磷酸氢二钠,聚山梨酯20和无菌注射用水。
适应症:
转移性结直肠癌
贝伐珠单抗联合以氟嘧啶为基础的化疗适用于转移性结直肠癌患者的治疗。
晚期、转移性或复发性非小细胞肺癌
贝伐珠单抗联合以铂类为基础的化疗用于不可切除的晚期、转移性或复发性非鳞状细胞非小细胞肺癌患者的一线治疗。
超说明书适应症:
继发于年龄相关性黄斑变性的脉络膜新生血管化:玻璃体内注射1.25mg/0.05ml
转移性肾癌:
双周方案:10mg/kg;三周方案:7.5mg/kg;
转移性乳腺癌:联合紫杉醇化疗方案时静脉注射的推荐剂量:10 mg/kg,每2周给yao1次。
铂耐yao型复发卵巢癌:
静脉输注,10mg/kg ,每两周给yao一次。联合紫杉醇、多柔比星脂质体或托泊替康(每周给yao一次)中的任意一种;
静脉输注,15mg/kg,每3周给yao一次。联合托泊替康(每3周给yao一次)
复发或转移性宫颈癌:15mg/kg,静脉输注,每3周给yao1次。联合紫杉醇和顺铂或紫杉醇和托泊替康中的任意一种。
晚期及复发子宫肿瘤一线联合紫杉醇+顺铂/卡铂;既往接受过化疗且进展的子宫肿瘤二线单yao治疗:15mg/kg q21d
用法用量:
总则
贝伐珠单抗应该由专业卫生人员采用无菌技术稀释后才可输注。贝伐珠单抗采用静脉输注的方式给yao,首次静脉输注时间需持续90分钟。如果之一次输注耐受性良好,则第二次输注的时间可以缩短到60分钟。如果患者对60分钟的输注也具有良好的耐受性,那么随后进行的所有输注都可以用30分钟的时间完成。
建议持续贝伐珠单抗的治疗直至疾病进展为止。
转移性结直肠癌(mCRC)
贝伐珠单抗静脉输注的推荐剂量为:联合m-IFL(改良IFL)化疗方案时,5mg/kg体重,每两周给yao一次。
晚期、转移性或复发非小细胞肺癌(NSCLC)
贝伐珠单抗联合以铂类为基础的化疗最多6个周期,随后给予贝伐珠单抗单yao治疗,直至疾病进展或出现不可耐受的毒性。
贝伐珠单抗推荐剂量为15mg/kg体重,每3周给yao一次(15mg/kg/q3w)
特殊剂量说明
儿童与青少年:对贝伐珠单抗在儿童和青少年中应用的安全性和有效性尚不明确。
老年人:在老年人中应用时不需要进行剂量调整。
肾功能不全:对贝伐珠单抗在肾功能不全患者中应用的安全性和有效性还没有进行过研究。
肝功能不全:对贝伐珠单抗在肝功能不全患者中应用的安全性和有效性还没有进行过研究。
使用、处理与处置的特别说明
不能将贝伐珠单抗输注液与右旋糖或葡萄糖溶液同时或混合给yao。
不能采用静脉内推注或快速注射(Bolus)。
应该由专业卫生人员采用无菌技术来配制贝伐珠单抗。抽取所需数量的贝伐珠单抗,用0.9%的氯化钠溶液稀释到需要的给yao容积。贝伐珠单抗溶液的终浓度应该保持在1.4-16.5mg/ml之间。
因为产品中不含有防腐剂,所以小瓶中所有剩余的yao品都要丢弃掉。作为注射用yao品,在给yao前应该肉眼检查有无颗粒物和变色。
不相容性
没有观察到贝伐珠单抗与聚*和聚烯烃袋之间存在不相容性。采用右旋糖溶液(5%)稀释时,观察到贝伐珠单抗发生具有浓度依赖性的降解。
未使用/过期yao品处置
尽量避免yao品在环境中的释放。yao品不应经废水处置,应避免经家用垃圾方式处置。如果当地有条件的话,可使用有效的收集系统处置。
剂量调整
不推荐减少贝伐珠单抗的使用剂量。
出现以下情况,停止使用贝伐珠单抗:
● 胃肠道穿孔(胃肠道穿孔、胃肠道瘘形成、腹腔脓肿),涉及到内脏瘘形成(参见警示语和【注意事项】)
● 需要干预治疗的伤口裂开以及伤口愈合并发症(参见【注意事项】)
● 重度出血(例如,需要干预治疗)(参见警示语和【注意事项】)
● 重度动脉血栓事件(参见【注意事项】)
● 危及生命(4级)的静脉血栓栓赛时间,包括肺栓塞(参见【注意事项】)
●高血压危象或高血压脑病(参见【注意事项】)
● 可逆性后部白质脑病综合征(RPLS)(参见【注意事项】)
● 肾病综合征(参见【注意事项】)
如果出现以下状况,需暂停使用贝伐珠单抗:
●择期手术前4周(参见【注意事项】)
● yao物控制不良的严重高血压(参见【注意事项】)
● 中度到重度的蛋白尿需要进一步评估(参见【注意事项】)
● 重度输液反应(参见【注意事项】)
不良反应:
临床试验中的不良反应
已经开展了多个贝伐珠单抗治疗不同恶性肿瘤的临床试验,其中绝大多数是与化疗联合应用。本节中对从超过3,500多名患者的临床试验人群中获得的安全性结果进行了描述。
最严重的yao物不良反应是:
胃肠道穿孔(参见【注意事项】)
出血,包括较多见于NSCLC(非小细胞肺癌)患者的肺出血/咯血(参见【注意事项】)
动脉血栓栓塞(参见【注意事项】)
临床安全性数据的分析结果提示接受贝伐珠单抗治疗时高血压和蛋白尿的发生可能具有剂量依赖性。
在各项临床试验中接受贝伐珠单抗治疗的患者,发生频率更高的yao物不良反应包括高血压、疲劳或乏力、腹泻和腹痛。
表1中列举了贝伐珠单抗联合不同化疗方案治疗多种适应症时,与治疗相关的yao物不良反应。这些反应在至少一项主要临床试验中的发生率与对照组相差≥2%(NCI-CTC3-5级反应),或者与对照组相差≥10%(NCI-CTC1-5级反应)。
在这份表格中列出的yao物不良反应分别属于下列分类(非常常见(≥10%)和常见(≥1%-<10%))。根据在各项主要临床试验中观察到的更高发生率将yao物不良反应归入到下面表格的适当分类中。
在每个频率分组中,按照严重性降序排列。虽然某些不良反应是化疗中常见的反应(例如采用卡培他滨治疗时发生的手足综合征,以及采用紫杉醇或奥沙利铂治疗时发生的外周感觉神经病变),但是,不能排除贝伐珠单抗治疗使反应加重的可能性。
例如与多柔比星脂质体或卡培他滨联用时发生的手足综合征,与紫杉醇或奥沙利铂联用时发生的外周感觉神经病变,与紫杉醇联用时发生的指甲病变和脱发
表1.非常常见的和常见的yao物不良反应
更多关于某些严重不良反应的信息
在接受贝伐珠单抗治疗的患者中,观察到下列采用NCI-CTC毒性评价标准(常见毒性评价标准)报告的yao物不良反应。
胃肠道穿孔和瘘
有一些接受贝伐珠单抗治疗的患者发生严重的胃肠道穿孔。根据临床试验报告,在转移性乳腺癌或非鳞状细胞型非小细胞肺癌患者中,胃肠道穿孔的发生率仅为1%,而在转移性结直肠癌或者转移性肾细胞癌患者,或在接受一线治疗卵巢癌的患者中更高达2%。在复发性胶质母细胞瘤患者中也观察到胃肠穿孔的病例。
一项在持续性、复发性或转移性宫颈癌患者中进行的临床试验中(GOG-0240研究),接受贝伐珠单抗治疗的患者发生胃肠道穿孔(任一级别)的发生率为3.2%,所有患者均有既往盆腔放疗史。
这些事件的类型和严重性各有不同,从腹部X平片上观察到的游离气体(不需要治疗即可缓解)到伴有腹腔脓肿和致死性结局的肠道穿孔。某些病例中存在潜在的腹腔内炎症,可能来源于胃溃疡、肿瘤坏死、憩室炎或者化疗引起的结肠炎。腹腔内炎症过程和胃肠道穿孔与贝伐珠单抗之间是否存在因果关系尚未确定。
严重胃肠道穿孔病例中大约有三分之一是致命性的,占所有贝伐珠单抗治疗患者的0.2%-1%。
在贝伐珠单抗临床试验中,转移性结直肠癌和卵巢癌患者中胃肠道瘘(所有级别)的发病率据报告更高达 2%,但在其他类型的癌症治疗中较少报告。
一项在持续性,复发性或转移性宫颈癌患者中进行的临床试验中,贝伐珠单抗治疗组和对照组胃肠道- *** 瘘的发生率分别为8.3%和0.9%,所有患者均有既往盆腔放疗史。出现胃肠道- *** 瘘的患者可能也会出现肠梗阻,需要手术治疗和分流造口。
非胃肠道瘘
有一些接受贝伐珠单抗治疗的患者发生严重的瘘,其中包括导致死亡的病例。
在持续性,复发性或转移性宫颈癌临床试验(GOG-0240研究)的患者中,接受贝伐珠单抗治疗的患者非胃肠道瘘、 *** 瘘或女性生殖道瘘的发生率为1.8%,对照组为1.4%。
在其它适应症中,胃肠道以外的其它部位发生瘘(如,支气管胸膜,泌尿生殖管和胆管瘘)很少报告(≥0.1%至<1%)。在上市后经验中也有瘘的报告。
瘘可发生在治疗过程中的不同时间,从开始贝伐珠单抗治疗后一周到超过一年,大多数都发生在治疗的前6个月。
出血
在所有适应症的临床试验中,接受贝伐珠单抗治疗的患者NCI-CTC3-5级出血事件的总发生率为0.4%-6.5%,接受化疗的对照组患者中发生率为0-2.9%。在贝伐珠单抗临床试验中观察到的出血类型主要是与肿瘤相关的出血(见下文),其次是粘膜与皮肤的出血(例如鼻出血)。
——与肿瘤相关的出血
主要是在非小细胞肺癌(NSCLC)患者进行的研究中观察到了严重的或者大量的肺出血/咯血。
可能的危险因素包括肿瘤组织学类型为鳞状细胞组织、采用抗风湿/抗炎yao物治疗、采用抗凝血剂治疗、先前接受过放射治疗、贝伐珠单抗治疗、先前具有动脉硬化症的病史、中心型肺癌以及在治疗之前或治疗过程中肿瘤形成空洞。与出血具有统计学显著相关性的变量是贝伐珠单抗治疗和鳞状细胞组织。
在后来进行的研究中,那些已知鳞状细胞组织或者混合细胞类型以鳞状细胞为主的NSCLC患者被排除在外,但是有肿瘤组织学类型未知的患者被纳入了研究。
在除外主要组织学类型为鳞癌的NSCLC患者中,采用贝伐珠单抗联合化疗治疗时,观察到的各级不良事件的发生率为9%,在只采用化疗的患者中发生率为5%。在贝伐珠单抗联合化疗的患者中,3-5级不良事件的发生率为2.3%,在只采用化疗的患者中发生率<1%。重症或大量的肺出血/咯血可以突然发生,而且三分之二的严重肺出血是致死性的(参见【注意事项】)。
在结直肠癌患者中已经报告了包括直肠出血和黑便在内的胃肠道出血,这些出血事件被评价为肿瘤相关性出血。
在极少数情况下,在其它类型和部位的肿瘤患者中也可以观察到肿瘤相关出血,例如有中枢神经系统(CNS)转移的患者和胶质母细胞瘤患者出现的CNS出血。
对于有中枢神经系统转移但未曾治疗过的患者接受贝伐珠单抗治疗后发生中枢神经系统出血的几率还没有在随机临床试验中进行前瞻性的评估。
对13项已经完成的包括各种类型肿瘤的随机试验结果进行了探索性的回顾性分析:91例脑转移患者接受贝伐珠单抗治疗后其中有3例(3.3%)出现了中枢神经系统出血(均为4级),相比而言,没有暴露于贝伐珠单抗的96例患者中仅有1例(1%)患者出现出血(5级)。在两项治疗脑转移的后续研究中(约有800例患者),有一例出现2级中枢神经系统出血。
胶质母细胞瘤患者复发时可以出现颅内出血。在研究AVF3708g中,报道了在单用贝伐珠单抗治疗组CNS出血发生率为2.4%(2/84)(1级出血),接受贝伐珠单抗联合伊立替康治疗组CNS出血发生率为3.8%(3/79)(1级,2级和4级)
在所有各项贝伐珠单抗临床试验中观察到采用贝伐珠单抗治疗的患者粘膜与皮肤出血的发生率为50%。其中最常见的就是NCI-CTC1级鼻出血,持续少于5分钟,不需要医疗干预即可缓解,而且不需要对贝伐珠单抗治疗方案做出任何改动。临床安全性数据提示轻度粘膜与皮肤出血(例如鼻出血)的发生可能具有剂量依赖性。
在其它部位发生的轻度粘膜与皮肤出血,例如牙龈出血或 *** 出血等并不常见。
高血压(参见【注意事项】)
在采用贝伐珠单抗治疗的患者中,已经观察到高血压(各级高血压)的发生率为42.1%,明显高于对照组的14%。在针对各种适应症的临床试验中,接受贝伐珠单抗治疗的患者中NCI-CTC3级和4级高血压的总发生率在0.4%-17.9%之间。
采用贝伐珠单抗治疗的患者4级高血压(高血压危象)的发生率为1.0%,在只采用与试验组相同的化疗的患者中,4级高血压的发生率不超过0.2%。
通常情况下,通过口服抗高血压yao物,例如血管紧张素转化酶抑制剂、利尿剂和钙通道阻滞剂,就可以对高血压进行充分的控制。鲜有病例因为高血压而导致贝伐珠单抗治疗中断或住院。
极少数病例报告发生了高血压脑病,其中某些人出现了致死性结局(也可以参见【注意事项】)。贝伐珠单抗引发高血压的风险与患者的基线特征、潜在疾病或者伴随治疗都没有关系。
可逆性后部脑病综合征(PRES)
在一项临床研究(卡铂和吉西他滨联合贝伐珠单抗治疗铂类敏感的复发性卵巢癌、原发性腹膜癌或输卵管癌患者的多中心、随机、双盲、安慰剂对照III期研究)中报导了两例确诊PRES患者(0.8%)。虽然某些患者遗留神经系统后遗症,但PRES症状通常在几天内消失或缓解。
血栓栓塞
- 动脉血栓栓塞
在采用贝伐珠单抗治疗各种适应症的患者中观察到动脉血栓栓塞事件的发生率有所增高,其中包括脑血管意外、心肌梗死、短暂性脑缺血发作、以及其它动脉血栓栓塞事件。
在不同临床试验中,贝伐珠单抗组动脉血栓栓塞的总发生率为3.8%,与之相比较的是在化疗对照组为1.7%。在接受贝伐珠单抗和化疗联合治疗的患者中,有0.8%的人出现了致死性结局,在只接受化疗的患者中,这一比率为0.5%。
在采用贝伐珠单抗治疗的患者中,2.3%的患者发生了脑血管意外(包括短暂性脑缺血发作),而对照组患者的发生率为0.5%;贝伐珠单抗治疗组中有1.4%的人发生了心肌梗死,在对照组中这一比率为0.7%。
临床试验AVF2192g包括了不适合接受伊立替康治疗的转移性结直肠癌患者。在此项试验中观察到贝伐珠单抗组患者的动脉血栓栓塞的发生率为11%(11/100),在化疗对照组中为5.8%(6/104)。在非对照临床研究AVF3708g中,接受本品联合伊立替康治疗与本品单yao治疗的复发性胶质母细胞瘤患者,其动脉血栓栓塞发生率分别为6.3%(5/79)和4.8%(4/84)。
- 静脉血栓栓塞(参见【注意事项】)
在针对各种适应症的临床试验中,贝伐珠单抗组静脉血栓栓塞的总发生率为2.8%-17.3%,在化疗对照组为3.2%-15.6%。静脉血栓栓塞事件包括深静脉血栓和肺栓塞。
在采用化疗加贝伐珠单抗治疗的患者中,3-5级静脉血栓栓塞事件的发生率更高为7.8%,在仅采用化疗的患者中更高为4.9%。与单独采用化疗的患者相比较,曾经出现过静脉血栓栓塞的患者接受贝伐珠单抗和化疗联合治疗后,可能具有较高的复发风险。
在持续性,复发性,或转移性宫颈癌(GOG-0240研究)的临床试验中,接受化疗和贝伐珠单抗联合治疗的患者3-5级静脉血栓栓塞事件报告的发生率更高达10.6%,与之相比,接受单纯化疗的患者为5.4%。
在临床研究BO21990中,接受本品联合放化疗治疗与仅接受放化疗治疗的新诊断胶质母细胞瘤患者,其3-5级的静脉血栓栓塞发生率分别为7.6%和8.0%。
充血性心力衰竭
到目前为止,在贝伐珠单抗临床试验中,所有肿瘤适应症中都观察到了充血性心力衰竭(CHF),但是主要发生在转移性乳腺癌患者中。在对转移性乳腺癌患者进行的5项III期研究(AVF2119g、E2100、BO17708、AVF3694g和AVF3693g)中,采用贝伐珠单抗联合化疗的患者中3级或3级以上CHF的发生率高达3.5%,而对照组的发生率不超过0.9%。
对于在研究AVF3694g中接受蒽环类抗生素与贝伐珠单抗联合治疗的患者,贝伐珠单抗组和对照组的3级或3级以上CHF的发生率类似于其它转移性乳腺癌研究中的结果:蒽环类抗生素+贝伐珠单抗组中为2.9%,蒽环类抗生素+安慰剂组中为0%。此外,该研究中两组之间所有等级CHF的发生率相似:蒽环类抗生素+贝伐珠单抗组为6.2%,蒽环类抗生素+安慰剂组为6.0%。
在转移性乳腺癌试验中发生CHF的大多数患者在经过适当的治疗之后,其症状和/或左心室功能都有所改善。
在大多数贝伐珠单抗临床试验中,都将先前患有NYHA II-IV级CHF的患者作为排除对象,因此,无法获得有关这个人群中CHF风险的信息。
以前接受过蒽环类yao物和/或者以前胸壁接受过放射治疗都可能是发生CHF的危险因素(参见【注意事项】)。
在一项治疗弥漫性大B细胞淋巴瘤的临床研究中,当患者接受贝伐珠单抗和累计剂量超过300mg/m2的多柔比星联合治疗时,观察到CHF的发生率增加。该Ⅲ期临床试验将利妥昔单抗/环磷酞胺/多柔比星/长春新碱/ *** (R-CHOP)和贝伐珠单抗联用的治疗与R-CHOP不和贝伐珠单抗联用的治疗进行了对比。虽然两组的CHF发生率都高于之前在多柔比星治疗中观察到的结果,但是R-CHOP与贝伐珠单抗联用治疗组的发生率更高。
伤口愈合(参见【注意事项】)
因为贝伐珠单抗可能对伤口愈合产生不良影响,因此在III期试验中,没有纳入在贝伐珠单抗治疗开始前28天之内接受过重大手术的患者。
转移性结直肠癌临床试验结果显示,在贝伐珠单抗治疗开始前28-60天接受过重大手术的患者中,术后出血或伤口愈合并发症的风险未见增加。但是在研究中观察到如果患者在手术同时采用贝伐珠单抗治疗,那么在重大手术后的60天之内术后出血或伤口愈合并发症的发生率就会升高。发生率在10%(4/40)和20%(3/15)之间。
贝伐珠单抗治疗治疗期间已报告严重伤口愈合并发症病例,其中某些为致死性结局。(参见【注意事项】)在局部复发和转移性乳腺癌患者临床试验中,接受贝伐珠单抗治疗的患者3-5级的伤口愈合并发症的发生率为1.1%,对照组患者为0.9%。
在胶质瘤复发患者的研究(AVF3708g),术后伤口愈合并发症发生率(包括颅骨切开处伤口裂开和脑脊液漏)在单用贝伐珠单抗治疗组为3.6%,在贝伐珠单抗联合伊立替康治疗组为1.3%。
接受本品联合放化疗治疗与仅接受放化疗治疗的新诊断胶质母细胞瘤的患者(BO21990研究),3-5级术后伤口愈合并发症(包括开颅手术后并发症)发生率分别为3.3%(贝伐珠单抗联合放化疗)和1.6%(放化疗)。
蛋白尿(参见【注意事项】)
临床试验结果显示在接受贝伐珠单抗治疗的患者中,蛋白尿的发生率在0.7%-38%之间。蛋白尿的严重性从临床上无症状、一过性、微量蛋白尿到肾病综合征。在治疗组患者中,有多达8.1%的人出现了3级蛋白尿。在治疗组患者中观察到4级蛋白尿(肾病综合征)的发生率为1.4%。
在采用贝伐珠单抗治疗时,具有高血压病史的患者发生蛋白尿的风险可能加大。有证据表明1级蛋白尿的发生可能与贝伐珠单抗的剂量相关。建议在开始采用贝伐珠单抗治疗之前检测尿蛋白。在大多数临床试验中,当尿蛋白水平≥2g/24小时时,需要推迟贝伐珠单抗治疗,直到尿蛋白水平恢复到<2g/24小时,再开始治疗。
超敏反应,输液反应(参见【注意事项】)
某些临床试验中,与单独化疗相比,使用贝伐珠单抗联合化疗治疗的患者较常发生过敏反应和过敏样反应。这些反应的发生在贝伐珠单抗的某些试验中常见(约5%贝伐珠单抗治疗患者)。
卵巢衰竭/生育力(参见【注意事项】及【孕妇及哺乳期妇女用yao】)
对卵巢衰竭的评估发现(这里采用的卵巢衰竭的标准为持续3个月或以上的闭经,FSH水平≥30mIU/mL,以及β-HCG妊娠检测阴性):在接受贝伐珠单抗治疗的患者中卵巢衰竭不良事件的新发报告更为多见。在中止贝伐珠单抗治疗后,大部分女性的卵巢功能可以恢复。接受贝伐珠单抗治疗对生育力的长期影响尚未明确。
感染(参见【注意事项】)
BO21990是一项贝伐珠单抗联合放化疗治疗新诊断胶质母细胞瘤的随机、双盲、安慰剂对照、多中心III期临床研究,此研究中贝伐珠单抗联合放化疗组所有等级和3-5级感染发生率为54.4%和12.8%,单纯放化疗组分别为39.1%和7.8%。
老年患者
在随机临床试验中,年龄>65岁的患者采用贝伐珠单抗治疗时,发生脑血管意外、短暂性脑缺血发作和心肌梗死等动脉血栓栓塞事件的风险可能大于那些年龄≤65岁的患者(参见注意事项和不良反应,血栓栓塞)。在65岁以上患者中观察到的其它发生率较高的不良反应包括3-4级的白细胞减少和血小板减少,以及各级别的中性粒细胞减少、腹泻、恶心、头痛和疲劳。
一项转移性结直肠癌的临床试验中(研究AVF2107),接受贝伐珠单抗治疗的老年患者(>65岁)中,包括胃肠道穿孔、伤口愈合并发症、高血压、蛋白尿、充血性心力衰竭和出血在内的其它不良反应的发生率并不高于那些采用贝伐珠单抗治疗的年龄≤65岁的患者。
儿科患者
本品未被批准用于18岁以下人群。在两项II期临床试验(一项儿童高级别神经胶质瘤试验,一项儿童转移性横纹肌肉瘤或非横纹肌肉瘤软组织肉瘤试验)中,本品联合标准治疗在儿童患者中未显示临床获益。在公开发表的报道中,暴露于本品的18岁以下人群出现了除颌骨坏死以外其他部位的骨坏死。
实验室检查异常
贝伐珠单抗治疗可能导致中性粒细胞计数减少、白细胞计数减少,以及出现尿蛋白。
各项临床试验结果显示与那些对照组的患者相比较,在采用贝伐珠单抗治疗的患者中,下列3级和4级实验室检查异常的发生率有所增加(≥2%):血糖升高、血红蛋白降低、血钾降低、血钠降低、白细胞计数减少、PT(凝血时间)延长、标准化比值升高等。
临床试验表明伴有或者不伴有蛋白尿的血清肌酐的短暂升高(基线水平的1.5-1.9倍)和使用本品有关。血清肌酐的升高,与使用本品的患者的肾损伤临床特征的高发生率无关。
免疫原性
与所有治疗性蛋白质一样,本品也存在着潜在的免疫原性。
在结肠癌辅助治疗临床试验中,采用化学发光检测法(ECL)在2233例可评价患者中,测得14例患者(0.63%)治疗引起的抗贝伐珠单抗抗体试验结果阳性。在这14例患者中,3例患者采用酶联免疫吸附测定法(ELISA)检测到抗贝伐珠单抗中和抗体阳性。这些抗贝伐珠单抗抗体的临床意义尚未可知。
免疫原性试验结果与检测方法的敏感性和特异性高度相关,并且可能受以下几种因素的影响:血样的处理、取样的时间、合并用yao以及合并的疾病等。由于上述原因,比较抗贝伐珠单抗抗体的发生率和抗其它yao物抗体的发生率可能有误导性。
上市后经验
贝伐珠单抗在国外上市后使用过程中报告了以下不良反应。由于这些不良反应报告均为来自样本量不确定人群中的自发性报告,因此无法真实可靠地估计其发生率和确立其与yao物使用之间的因果关系。



禁忌:
贝伐珠单抗禁用于已知对下列物质过敏的患者:
· 产品中的任何一种组份;
· 中国仓鼠卵巢细胞产物或者其它重组人类或人源化抗体。
警告:
胃肠道穿孔,手术和伤口愈合并发症,以及出血**
胃肠道穿孔
使用贝伐珠单抗可能出现胃肠道穿孔,其发生率为0.3~3.2%,有些可导致死亡。对于发生了胃肠道穿孔的患者,应永久停用贝伐珠单抗。(参见【用法用量】,【注意事项】和【不良反应】)
手术和伤口愈合并发症
使用贝伐珠单抗可能出现伤口愈合及手术并发症(包括严重及致死性的)的几率会增加。出现伤口愈合并发症的患者应暂停贝伐珠单抗直至伤口完全痊愈。预计进行择期手术时应暂停贝伐珠单抗治疗。为了避免出现影响伤口愈合/伤口开裂的风险,在贝伐珠单抗治疗停止后和进行择期手术之间的最适当的间隔时间,目前还没有定论。手术前至少停yao28天。手术后至少28天及伤口完全恢复之前不能使用贝伐珠单抗。(参见【用法用量】,【注意事项】和【不良反应】)
出血
接受化疗联合贝伐珠单抗治疗的患者出现重度或致死性出血,包括咯血、胃肠道出血、中枢神经系统(CNS)出血、鼻出血以及 *** 出血的几率增高,最多可达5倍。有严重出血或者近期曾有咯血的患者不应该接受贝伐珠单抗治疗。(参见【用法用量】,【注意事项】和【不良反应】)
注意事项:
胃肠道穿孔和瘘
在采用贝伐珠单抗治疗时,患者发生胃肠道穿孔和胆囊穿孔的风险可能增加(参见不良反应)。
在发生了胃肠道穿孔的患者中,应该永久性地停用贝伐珠单抗。接受贝伐珠单抗治疗的持续性、复发性或转移性宫颈癌患者出现 *** 和胃肠道的任何部分间瘘管形成(胃肠道- *** 瘘)的风险可能增加(参见【不良反应】)。
非胃肠道瘘
在采用贝伐珠单抗治疗时,患者发生瘘的风险可能增加(参见【不良反应】)。
发生了气管食管(TE)瘘或任何一种4级瘘的患者,应该永久性地停用贝伐珠单抗。发生了其它瘘而继续使用贝伐珠单抗的信息有限。对发生了胃肠道以外的内瘘的患者,应该考虑停用贝伐珠单抗。
出血
采用贝伐珠单抗治疗的患者出血的风险加大,特别是与肿瘤有关的出血(参见【不良反应】)。在采用贝伐珠单抗治疗过程中发生了3级或4级出血的患者,应该永久性地停用贝伐珠单抗。
通常根据影像学或临床症状、体征判断有中枢神经系统转移的患者都为贝伐珠单抗临床试验的排除人群。因此,没有相关的前瞻性的随机试验评估在这类人群中发生中枢神经系统出血的风险。应该*测患者的中枢神经系统出血相关症状和体征,如果一旦出现了颅内出血就应该中断贝伐珠单抗的治疗。
在具有先天性出血素质和患有获得性凝血病的患者中,或者在开始采用贝伐珠单抗治疗之前服用全剂量抗凝血剂治疗血栓栓塞的患者中,还没有获得有关贝伐珠单抗安全性的信息,因为此类患者往往被排除在临床试验之外。因此,在此类患者中首次采用贝伐珠单抗进行治疗之前,应该进行慎重的考虑。但是,在接受贝伐珠单抗治疗中发生了静脉血栓的患者,同时采用全剂量华法令和贝伐珠单抗进行治疗时,3级或3级以上出血的发生率没有出现增高。
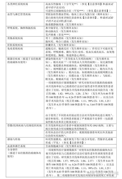
因混合用于未经批准的玻璃体内使用而引起的严重眼部感染(参见【不良反应】)
有报道将批准用于癌症患者静脉内给yao的安维汀瓶装制剂混合用于未经批准的玻璃体内使用后引起个别及群体性严重眼部不良事件(包括感染性眼内炎和其他眼部感染情况)。其中某些事件导致不同程度的视力下降,包括永久性失明。
肺出血/咯血(参见【不良反应】)
采用贝伐珠单抗治疗的非小细胞肺癌患者可能面临着发生严重的、在某些病例中甚至是致命的肺出血/咯血的风险(参见【不良反应】出血)。最近发生过肺出血/咯血(>1/2茶匙的鲜红血液)的患者不应该采用贝伐珠单抗进行治疗。
高血压
在采用贝伐珠单抗治疗的患者中,观察到高血压的发生率有所升高。临床安全性数据表明高血压的发生可能具有剂量依赖性。对于有高血压病史的患者,在开始贝伐珠单抗治疗之前,应该对先前所患有的高血压给予充分的控制。在开始贝伐珠单抗治疗时血压尚未控制的患者中,还没有贝伐珠单抗影响的信息。建议在采用贝伐珠单抗治疗的过程中,对血压进行*测(参见【不良反应】)。
在大多数病例中,出现高血压的患者都可以根据个体情况采用标准的抗高血压治疗充分地控制血压。对于采用抗高血压治疗不能充分控制的明显高血压患者,或者发生了高血压危象或高血压脑病的患者,应该永久性地停用贝伐珠单抗(参见【不良反应】以及上市后经验)。
可逆性后部脑病综合征(PRES)
贝伐珠单抗治疗患者产生可逆性后部白质脑病综合征(RPLS)样征候/症状的报告极少,RPLS是一种罕见的神经学疾患,表现为癫痫发作、头痛、精神状态改变、视觉障碍,或者皮层盲,伴有或者不伴有高血压。RPLS的诊断需要由大脑影像学检查结果确认,首选核磁共振成像。在发生了RPLS的患者中,建议采用包括控制高血压在内的特异性对症治疗,同时停用贝伐珠单抗。目前还不了解在先前发生过RPLS的患者中,重新开始贝伐珠单抗治疗的安全性(参见上市后经验)。
动脉血栓栓塞(参见【不良反应】)
在临床试验中观察到在接受贝伐珠单抗联合化疗的患者中,包括脑血管意外、短暂性脑缺血发作(TIA)和心肌梗死(MI)在内的动脉血栓栓塞的发生率高于那些只接受化疗的患者。
对于已经发生了动脉血栓栓塞的患者,应该永久性地停用贝伐珠单抗。
有动脉血栓栓塞史或者年龄大于65岁的接受贝伐珠单抗与化疗联合治疗的患者,在贝伐珠单抗治疗过程中发生动脉血栓栓塞的风险增高。在采用贝伐珠单抗对此类患者进行治疗时,应该慎重。
静脉血栓栓塞(参见【不良反应】)
在采用贝伐珠单抗治疗时,患者可能面临着发生包括肺栓塞在内的静脉血栓栓塞性事件的风险。
使用贝伐珠单抗治疗持续性、复发性或转移性宫颈癌可能会增加静脉血栓栓塞事件的风险。(参见【不良反应】)
如果患者发生了威胁生命(4级)的静脉栓塞事件,包括肺栓塞,应该停用贝伐珠单抗。对于栓塞事件≤3级的患者需要进行密切的*测。
充血性心力衰竭(参见【不良反应】)
在临床试验中曾经报告了符合充血性心力衰竭(CHF)诊断标准的事件。从无症状性的左心室射血分数下降到需要治疗或者住院的有症状性CHF。
在使用本品治疗有临床重度心血管病的患者(如有冠心病史或充血性心力衰竭)时应谨慎。
大部分发生CHF的患者都患有转移性乳腺癌,并且在此之前接受过蒽环类yao物的治疗,或者之前左胸壁接受过放射治疗,或者具有其它发生CHF的危险因素。
在研究AVF3694g中,既往未接受蒽环类抗生素治疗的患者接受蒽环类抗生素单yao治疗与蒽环类抗生素+贝伐珠单抗联合治疗相比,蒽环类抗生素+贝伐珠单抗联合治疗组的所有等级CHF的发生率均无升高。在研究AVF3694g和AVF3693g中,接受贝伐珠单抗与化疗联合治疗的患者中CHF3级或3级以上事件的发生率稍微高于接受单独化疗治疗的患者。该结果与在其它未接受蒽环类抗生素联合治疗的转移性乳腺癌患者的研究中得到的结果一致。(参见【不良反应】)
中性粒细胞减少症
已经观察到与单独采用化疗的患者相比较,在某些骨髓毒性化疗方案联合贝伐珠单抗治疗的患者中,严重的中性粒细胞减少、中性粒细胞减少性发热或者伴有严重中性粒细胞减少的感染(其中某些病例甚至发生了死亡)的发生率有所增加。
伤口愈合并发症
贝伐珠单抗可能对伤口愈合产生不良影响。已报告具有致死性结局的严重伤口愈合并发症。
重大手术后至少28天之内不应该开始贝伐珠单抗治疗,或者应该等到手术伤口完全愈合之后再开始贝伐珠单抗的治疗。贝伐珠单抗治疗过程中发生了伤口愈合并发症的患者,应该暂停贝伐珠单抗治疗,直到伤口完全愈合。需要进行择期手术的患者也应该暂停贝伐珠单抗治疗(参见【不良反应】)。
在接受本品治疗的患者中罕有坏死性筋膜炎(包括死亡病例)的报道;通常继发于伤口愈合并发症、胃肠道穿孔或瘘管形成。一旦诊断为坏死性筋膜炎,应立即终止贝伐珠单抗治疗并开始适当的治疗(参见【不良反应】)
蛋白尿(参见【不良反应】)
临床试验结果显示在接受贝伐珠单抗与化疗联合治疗的患者中,蛋白尿的发生率高于那些只接受化疗的患者。在采用贝伐珠单抗进行治疗的患者中,4级蛋白尿(肾病综合征)的发生率达到了1.4%。如果出现了肾病综合征,就应该永久性地终止贝伐珠单抗治疗。
超敏反应,输液反应(参见【不良反应】)
患者可能处于发生输液反应/超敏反应的高风险。建议应当与所有治疗用人源化单抗输注时一样,在贝伐珠单抗给yao期间和给yao后密切观察患者。如发生反应,应中止输注,并采取适当的治疗。全身性预防给yao不能防止此类反应发生。
卵巢衰竭/生育力(参见【不良反应】及【孕妇及哺乳期妇女用yao】)
贝伐珠单抗可能损害女性生育力。因此,在使用贝伐珠单抗治疗前,应当与有潜在生育力的妇女讨论生育力的保护方法。
驾驶和使用机器的能力
有关贝伐珠单抗对驾驶和使用机器的能力的影响还没有进行过研究。但是,没有证据表明贝伐珠单抗治疗可能增加导致驾驶或机器操作能力削弱的或者导致心智能力下降的不良事件的发生率。
yao物相互作用:
与其它yao品的相互作用以及其它形式的相互作用
抗肿瘤yao物对贝伐珠单抗yao代动力学的影响
根据群体PK分析的结果,没有观察到合用的化疗与贝伐珠单抗代谢之间存在具有临床意义的相互作用。贝伐珠单抗单yao治疗与贝伐珠单抗联合α-2a干扰素或者其它化疗(IFL,5-FU/LV,卡铂/紫杉醇,卡培他滨或多柔比星,顺铂/吉西他滨)相比,对贝伐珠单抗清除率的影响既不具有统计学意义,也不具有临床方面的相关差异。
贝伐珠单抗对其它抗肿瘤yao物的yao代动力学的影响
yao物间相互作用研究AVF3135g的结果显示,贝伐珠单抗对伊立替康及其活性代谢产物SN38的yao代动力学没有明显影响。
研究NP18587的结果表明贝伐珠单抗对卡培他滨及其代谢产物的yao代动力学没有明显影响,同时通过测定游离铂和总铂确定对奥沙利铂的yao代动力学也没有显著性影响。
研究BO17705的结果证实贝伐珠单抗对α-2a干扰素的yao代动力学没有显著性影响。
研究BO17704的结果表明贝伐珠单抗对顺铂的yao代动力学没有产生明显影响。由于患者之间存在高变异性,而且样本量有限,因此根据BO17704的结果无法得出有关贝伐珠单抗对吉西他滨yao代动力学影响的确切结论。
贝伐珠单抗与苹果酸舒尼替尼联合使用
在两项转移性肾细胞癌的临床研究中,贝伐珠单抗(每2周10mg/kg)与苹果酸舒尼替尼(每天50mg)联合使用治疗的19名患者中有7名患者报告发生了微血管溶血性贫血(MAHA)。
MAHA是一种溶血性疾患,表现为红细胞破碎、贫血和血小板减少。此外,在一些患者上观察到高血压(包括高血压危象)、肌酐升高和神经病学症状。所有这些发现随着贝伐珠单抗和舒尼替尼的停用而恢复,均为可逆性的。(见注意事项高血压、蛋白尿、RPLS)。
放射治疗
BO21990研究是在新诊断为胶质母细胞瘤的921例患者中进行的III期随机、双盲、安慰剂对照临床研究,该研究对化疗(替莫唑胺)、放射治疗和本品联合治疗的安全性和有效性进行了评估。本研究没有发现与贝伐珠单抗相关的新的不良事件的报告。贝伐珠单抗联合同步放疗的安全性和有效性在其他适应症上尚未明确。
临床试验:
转移性结直肠癌(mCRC)
国外研究
在三项随机对照临床试验中,研究了采用推荐剂量的贝伐珠单抗(5mg/kg体重,每2周给yao一次)与氟尿嘧啶为基础的一线化疗联合治疗转移性结直肠癌的安全性和有效性。在研究中,将贝伐珠单抗与两种化疗方案联合应用:
· AVF2107g:伊立替康联合快速注射的5-氟尿嘧啶/甲酰四氢叶酸(IFL方案),每周给yao一次,共4周,每6周为一疗程。
· AVF0780g:与快速注射的5-氟尿嘧啶/甲酰四氢叶酸(5-FU/LV)联合应用,每周给yao一次,共6周,每8周为一疗程(Roswell Park 方案)。
· AVF2192g:对于不适合接受伊立替康一线治疗的患者,给予快速注射的5-氟尿嘧啶/甲酰四氢叶酸(5-FU/LV)联合应用,每周给yao一次,共6周,每8周为一疗程(Roswell Park 方案)。
另外三项贝伐珠单抗用于转移性结直肠癌的一线治疗(NO16966)和二线治疗(E3200)的研究中,以及既往接受贝伐珠单抗治疗的患者在一线治疗出现疾病进展后进行二线治疗(ML18147)。在上述研究中,按以下给yao方案给予贝伐珠单抗:与FOLFOX-4(5FU/LV/奥沙利铂)、XELOX(卡培他滨/奥沙利铂)以及氟嘧啶/伊立替康和氟嘧啶/奥沙利铂合用。
· NO16966:贝伐珠单抗7.5mg/kg体重,每3周给yao一次,同时口服卡培他滨和静脉输注奥沙利铂(XELOX),或者贝伐珠单抗5mg/kg体重,每2周给yao一次,同时静脉给予奥沙利铂,甲酰四氢叶酸加5-氟尿嘧啶快速注射,随后给予5-氟尿嘧啶静脉输注(FOLFOX-4)。酸和5-氟尿嘧啶快速注射,随后给予5-氟尿嘧啶静脉输注(FOLFOX-4)。
· E3200:贝伐珠单抗10mg/kg体重,每2周给yao一次,同时静脉给予奥沙利铂,甲酰四氢叶酸和5-氟尿嘧啶快速注射,随后给予5-氟尿嘧啶静脉输注(FOLFOX-4)
· ML18147:在接受贝伐珠单抗一线治疗后出现疾病进展的患者中,贝伐珠单抗5.0mg/kg/体重(每2周一次)或贝伐珠单抗7.5mg/kg/体重(每3周一次)与氟嘧啶/伊立替康或氟嘧啶/奥沙利铂合用。如果一线治疗与奥沙利铂联合,则二线换用伊立替康治疗方案,反之亦然。
AVF2107g:
这是一项随机、双盲、活性对照的III期临床试验,目的是评价贝伐珠单抗与IFL联合一线治疗转移性结直肠癌的效果。813名患者被随机分配接受IFL+安慰剂(1组)或IFL+贝伐珠单抗(5mg/kg,每2周给yao一次,2组)的治疗。第3组的110名患者接受快速注射5-FU/LV+贝伐珠单抗(3组)治疗。按照预先设计,一旦贝伐珠单抗联合IFL方案的安全性得到确认,而且被认为是可以接受的,则终止第3组的入组。
试验的主要疗效参数是总生存期。在IFL治疗方案中加入贝伐珠单抗后,总生存期、无进展生存期和总缓解率都出现了具有统计学显著性意义的改善(详细信息请参见表2)。采用生存期作为测量指标时,在所有预先设定的患者亚组中,其中包括按照年龄、性别、功能状况、原发肿瘤部位、受累器官的数量以及转移性疾病的病程等分类的各个亚组,都观察到了贝伐珠单抗的临床获益。
表2.研究AVF2107g的疗效结果

在终止入组之前被随机分配到3组(5-FU/LV+贝伐珠单抗)的110名患者中,总体的中位生存期是18.3个月,中位无进展生存期是8.8个月。
AVF2192g
这是一项随机、双盲、活性对照的II期临床试验,目的是在那些不适合接受一线伊立替康治疗的转移性结直肠癌患者中,探讨贝伐珠单抗与5-FU/LV联合给yao作为一线治疗的效果。105名患者被随机分配到5-FU/LV+安慰剂组,104名患者被随机分配到5-FU/LV+贝伐珠单抗(5mg/kg,每2周给yao一次)。所有治疗都将持续到出现疾病进展为止。
在5-FU/LV方案中加入贝伐珠单抗5mg/kg,每2周给yao一次,与单纯5-FU/LV化疗对照组相比较,客观缓解率提高,无进展生存期明显延长,而且生存期具有延长的趋势。
NO16966
这是一项随机、双盲(对于贝伐珠单抗)的III期临床试验,目的是探讨贝伐珠单抗7.5mg/kg每3周给yao联合口服卡培他滨和静脉注射奥沙利铂(XELOX)或者贝伐珠单抗5mg/kg每2周给yao联合奥沙利铂静脉输注,甲酰四氢叶酸和5-FU快速注射,随后给予5-FU静脉输注(FOLFOX-4)的治疗效果。研究包括两部分:开始是分成两个组的开放性试验(第I部分),患者被随机分配到两个不同的治疗组中(XELOX和FOLFOX-4),随后是包括4个组的2×2析因试验(第II部分),患者被随机分配到四个治疗组(XELOX+安慰剂,FOLFOX-4+安慰剂,XELOX+贝伐珠单抗,FOLFOX-4+贝伐珠单抗)中(表3)。在第II部分中,有关贝伐珠单抗的治疗分配是双盲的。
在第II部分试验的四个研究组中,每个组中大约随机分配了350名患者。
表3.研究NO16966(mCRC)的治疗方案

试验的主要疗效参数是无进展生存期。此项研究有两个主要目的:证明XELOX的治疗效果并不亚于FOLFOX-4,以及证明贝伐珠单抗与FOLFOX-4或XELOX化疗联合治疗的效果优于单独采用化疗的效果。结果表明研究的两个主要目的都达到了:
在符合方案人群中,总体的比较结果证明XELOX组无进展生存期和总生存期不亚于FOLFOX-4组。在意向治疗人群中,总体的比较结果证明了贝伐珠单抗组的无进展生存期优于单独化疗组(见表4)根据独立审查委员会(IRC)和基于“治疗中”患者的疗效评价进行的次要无进展生存期分析肯定了贝伐珠单抗治疗为患者带来了具有明显优效的临床获益(在表4中显示了亚组分析结果),这与在汇总分析中观察到的具有统计学显著性意义的获益是一致的。
表4.优效性分析的关键疗效结果(ITT人群,NO16966)


ECOG E3200
这是一项随机对照、开放性III期研究,目的是了解在先前接受过治疗的晚期结直肠癌患者(二线治疗)中给予贝伐珠单抗10mg/kg联合奥沙利铂静脉输注,甲酰四氢叶酸和5-氟尿嘧啶快速注射,随后5-氟尿嘧啶静脉输注(FOLFOX-4),每2周一次的治疗效果。其中FOLFOX-4方案采用了与研究NO16966表3中相同的剂量和时间安排。
试验的主要疗效参数是总生存期,定义是从随机分组到由于任何原因而死亡的时间。829名患者参加了随机分组(FOLFOX-4组292人,贝伐珠单抗+FOLFOX-4组293人,贝伐珠单抗单yao治疗组244人)。在FOLFOX-4方案中加入贝伐珠单抗后,患者的生存期出现了具有统计学显著性意义的延长。同时还观察到无进展生存期和客观缓解率都出现了具有统计学显著性意义的改善(参见表5)。
表5.研究E3200的疗效结果


研究结果显示接受贝伐珠单抗单yao治疗的患者与接受FOLFOX-4治疗的患者的总生存期没有显著性差异。而贝伐珠单抗单yao治疗组的无进展生存期和客观缓解率均低于FOLFOX-4组。
ML18147
这是一项随机、对照、开放性III期试验,在经含贝伐珠单抗的一线治疗后出现进展的转移性结直肠癌患者中,比较贝伐珠单抗5.0mg/kg(每2周一次)或7.5mg/kg(每3周一次)联合氟嘧啶为主的化疗与单用以氟嘧啶为主的化疗的疗效和安全性。
在中止贝伐珠单抗一线治疗后3个月内,患有组织学确诊的以及疾病进展的mCRC患者按1:1比例随机接受以氟嘧啶/奥沙利铂或氟嘧啶/伊立替康为主的化疗(依据一线化疗方案调整化疗方案)±贝伐珠单抗。治疗持续至出现疾病进展或不能耐受的毒性。主要结果指标是总生存期(OS),即从随机化至任何原因导致死亡的时间。
共820例患者随机入组,在贝伐珠单抗一线治疗后出现疾病进展的转移性结直肠癌患者中,贝伐珠单抗联合以氟嘧啶为主的化疗能显著延长生存期(ITT=819)(见表6)。
表6.BO20696研究的有效性结果(全分析集人群)


辅助治疗结肠癌(aCC)
BO17920
这是一项3组的随机、开放性III期研究,旨在评价贝伐珠单抗(单剂量为2.5mg/kg体重/周,每2周一次与FOLFOX-4联用,或每3周一次与XELOX-4联用,以单用FOLFOX-4方案作为对照)作为辅助化疗在3451例高危2期和3期结肠癌患者中的有效性和安全性。
与对照组相比较,在贝伐珠单抗的两组中观察到更多的由于疾病进展引起的复发和死亡。在3期结肠癌患者中,任一化疗方案联合贝伐珠单抗未能达到延长无进展生存期的主要目的。FOLFOX-4+贝伐珠单抗组的无进展生存期风险比为1.17(95%CI:0.98-1.39),而XELOX-4+贝伐珠单抗组的风险比则为1.07(95%CI:0.90-1.28)。
中国研究
BO20696
BO20696是一项随机、开放的临床试验,旨在评价贝伐珠单抗(5mg/kg体重,每2周一次)一线治疗中国转移性结直肠癌患者的安全性和有效性。
主要有效性指标为6个月无进展生存率和无进展生存期(PFS),PFS是基于研究者对肿瘤的评估。次要终点包括客观缓解率(ORR,研究者评估),总生存期(OS),缓解时间(DoR)和安全性。
共有214例中国患者按照1:2随机入组接受伊立替康/5-FU/LV治疗(m-IFL组)或伊立替康/5-FU/LV联合贝伐珠单抗治疗(贝伐珠单抗+m-IFL组)。研究治疗持续至有记录的疾病进展或出现不可耐受的毒性反应。
正如方案所定义的,在最后1例患者入组后10个月时进行了最终分析。最终的疗效分析在全分析集人群(FAS,N=203)进行,结果见表7:
表7.BO20696研究的有效性结果(全分析集人群)

在意向治疗人群(ITT,N=214)和符合方案集人群(PP,N=171)中进行的分析结果进一步支持了FAS人群的疗效结果。
安全性结果:
最终的安全性分析是基于安全分析人群(N=211)进行的。总体上在化疗基础上加用贝伐珠单抗的耐受性较好,已知的化疗相关不良反应发生率轻度增加。与全球关键性研究中已知的贝伐珠单抗安全性资料相比,在中国人群中未观察到有新的安全性信息出现。
在贝伐珠单抗联合化疗组发生的特别关注的不良事件包括:3级高血压、3级蛋白尿、3级出血事件、3级心肌缺血、1/2级静脉炎、3级直肠穿孔、3级肠瘘。
· 各组几乎所有患者都出现过至少1次不良事件(单纯化疗组98.6%,贝伐珠单抗联合化疗组97.2%)。
· 两组3-5级不良事件发生率接近(单纯化疗组61.4%,贝伐珠单抗联合化疗组68.8%)
· 因不良事件导致退出所有治疗的患者比例在单纯化疗组(13/70,18.6%)要高于贝伐珠单抗联合化疗组(14/141,9.9%)。大多数不良事件是已知的化疗不良反应。
· 贝伐珠单抗联合化疗组有3例(2.1%)患者死于严重不良事件,单纯化疗组有1例(1.4%)患者死于严重不良事件。
总体而言,贝伐珠单抗在中国人群中观察到的安全性和有效性结果与全球进行的关键性研究结果接近。
晚期、转移性或复发性非小细胞肺癌(NSCLC)
在E4599,BO17704和YO25404研究中,对贝伐珠单抗联合以铂类为基础的化疗一线治疗非鳞状细胞非小细胞肺癌(NSCLC)患者的安全性和疗效进行了研究。
国外研究
E4599
E4599是一项开放性、随机、阳性对照、多中心临床试验,评价了贝伐珠单抗一线治疗局部晚期、转移性或复发性非鳞状细胞NSCLC患者的疗效和安全性。
患者随机接受以铂类为基础的化疗(紫杉醇200mg/m2和卡铂AUC=6.0,均通过静脉输注)(CP),于每3周的第1天给yao,最多6个周期,或CP与贝伐珠单抗15mg/kg剂量联合,于每3周的第1天静脉输注给yao。在完成6个周期的卡铂-紫杉醇化疗或提前中止化疗后,贝伐珠单抗+卡铂–紫杉醇组患者继续接受贝伐珠单抗单yao治疗,每3周一次,直到疾病出现进展。878例患者被随机分配至两组。
研究期间,接受试验治疗的患者中,32.2%(136/422)的患者接受7~12次贝伐珠单抗给yao,21.1%(89/422)的患者接受13或13次以上贝伐珠单抗给yao。
主要终点为总生存期,结果请见表8。

BO17704
BO17704是一项随机、双盲III期临床研究,比较了贝伐珠单抗+顺铂和吉西他滨对比安慰剂+顺铂和吉西他滨治疗既往未接受化疗的局部晚期、转移性或复发性非鳞状细胞NSCLC患者。主要终点是无进展生存期,次要终点包括总生存期。患者随机接受以铂类为基础的化疗,于每3周的第1天静脉输注顺铂80mg/m2,第1和第8天静脉输注吉西他滨1250mg/m2,化疗(CG)最多给予6个周期。安慰剂或贝伐珠单抗按照7.5或15mg/kg的剂量于每3周的第1天静脉输注。在贝伐珠单抗组中,患者可接受贝伐珠单抗单yao治疗(每3周一次),直到出现疾病进展或不能耐受的毒性。
研究结果显示94%(277/296)的患者在第7个周期时继续接受贝伐珠单抗单yao治疗。大部分患者(约62%)继续接受各种非研究方案规定的抗肿瘤治疗,这可能影响了总生存期的分析。
疗效结果请见表9。

中国研究
YO25404
YO25404是一项随机、双盲、安慰剂对照、多中心III期临床研究,纳入既往未接受化疗的不能切除、晚期或复发性非鳞状细胞NSCLC中国患者,随机入组接受贝伐珠单抗+卡铂和紫杉醇(CP)化疗或安慰剂+卡铂和紫杉醇(CP)化疗。主要终点是无进展生存期,研究的次要终点包括总生存期和客观缓解率。
患者随机接受CP化疗(卡铂AUC=6.0和紫杉醇175mg/m2,均通过静脉输注),于每3周的第1天给yao,最多6个周期,或CP与贝伐珠单抗15mg/kg剂量联合,于每3周的第1天静脉输注给yao。在完成6个周期的卡铂和紫杉醇化疗或提前中止化疗后,患者继续接受贝伐珠单抗或安慰剂单yao治疗,每3周一次,直到出现疾病进展或不可耐受的毒性。
78%(107/138)贝伐珠单抗治疗组患者在第7个周期继续接受贝伐珠单抗单yao治疗,57%(78/138)安慰剂组患者在第7个周期继续接受安慰剂单yao治疗。疗效结果见表10。

安全性结果:
所有安全性分析均基于安全性人群。总体上,双盲治疗期的安全性数据与CP方案治疗NSCLC的预期安全性以及贝伐珠单抗已确定的安全性特征一致。
· 未发现新的安全性信号。
· 两治疗组中不良事件(任何等级)和严重不良事件的发生率相似,血液学事件报告频率更高。
· 贝伐珠单抗+CP组中≥3级不良事件的发生率略高(安慰剂+CP组60.9%vs.贝伐珠单抗+CP组66.7%)。该升高结果可归因于贝伐珠单抗特别关注的不良事件,即已知与贝伐珠单抗治疗有关的不良事件(特别关注的AE[AESI],主要为高血压和蛋白尿)和某些血液学不良事件(骨髓衰竭和白细胞计数下降)。
· 两治疗组之间,导致停用任何研究yao物的不良事件发生率相似(安慰剂+CP组15.0%vs.贝伐珠单抗+CP组18.4%)。贝伐珠单抗最常见的停yao原因是蛋白尿,化疗最常见的停yao原因是血液学毒性。
· 贝伐珠单抗+CP组中特别关注的不良事件的发生率较高(安慰剂+CP组23.3%vs.贝伐珠单抗+CP组45.4%)。发生率升高主要是因1和2级出血(大多为鼻出血和咯血)、高血压和蛋白尿所致。贝伐珠单抗+CP组中≥3级特别关注的不良事件的发生率较高(安慰剂+CP组为2.3%vs.贝伐珠单抗+CP组为9.9%),主要是因3级高血压和蛋白尿所致。两治疗组中导致死亡的不良事件发生率较低(安慰剂+CP组0.8%vs.贝伐珠单抗+CP组2.1%)。
总之,在中国YO25404研究中观察到的贝伐珠单抗安全性和疗效结果与全球关键研究的结果相似。
毒理研究:
一般毒性:兔给予贝伐珠单抗可见伤口愈合能力下降。在全层皮肤切口和部分皮层圆形皮肤伤口模型中,给予贝伐珠单抗可降低伤口抗拉强度、减少肉芽组织和上皮细胞再生并延迟创面愈合。
生长板开放的幼龄食蟹猴,贝伐珠单抗给yao4-26周后(以mg/kg和暴露量计,为人用推荐剂量的0.4-20倍),可见生长板发育不良,其发生率和严重程度与剂量相关,停yao后可部分恢复。
遗传毒性:尚未开展贝伐珠单抗遗传毒性研究。
生殖毒性:贝伐珠单抗可能影响生育力。雌性食蟹猴给予贝伐珠单抗(为人推荐剂量的0.4-20倍),可见卵泡发育受阻或黄体缺失,与剂量相关的卵巢和子宫重量下降、子宫内膜增生减少、月经周期次数减少。4周或12周恢复期后,可见毒性恢复趋势。12周恢复期后,未见卵泡成熟停滞,但仍可见卵巢重量中度减轻。12周恢复期结束时,未见子宫内膜增生减少,但子宫重量下降、黄体缺失、月经周期次数减少仍然明显。
妊娠兔在器官形成期(妊娠第6-18天),每3天1次静脉注射给予贝伐珠单抗10mg/kg至100mg/kg,约为临床剂量10mg/kg的1-10倍,可见母体和胎仔体重减轻和吸收胎数量增加。发生畸形(0mg/kg剂量为42%,30mg/kg剂量为76%,100mg/kg剂量为95%)或者胎仔异常(0mg/kg)剂量为9%,30mg/kg剂量为15%,100mg/kg剂量为61%)的窝仔数呈剂量相关性增加。所有剂量下均可见骨骼畸形,某些异常(如脑膜膨出)仅在100mg/kg给yao剂量时可见。致畸作用包括:颅骨、下颌、脊柱、肋骨、胫骨和爪骨中的骨化减少或不规则骨化;囟门、肋骨和后肢畸形,角膜混浊以及后肢趾骨缺失。动物模型显示,血管生成、VEGF和VEGFR-2与雌性生殖、胚胎-胎仔发育和出生后发育的关键环节有关。
致癌性:尚未开展贝伐珠单抗致癌性研究。
批准文号:进口yao品注册证号S20170035
生产企业:Roche Pharma (Switzerland) Ltd.
yao物分类:其它抗肿瘤yao
更多品牌真实体验、使用方法与风险解析,已整理在:
享久延时喷剂 |
宵战延时喷剂 |
2H2D延时喷剂|
夜劲延时喷剂 |
黑豹延时喷剂 |
宋阳堂延时喷剂
- 上一篇: 淄博齐惠保产品说明
- 下一篇: 十大红木家具品牌排名,红古轩红木家具力压年年红

